Better

Ethan的博客,欢迎访问交流

Three.js 之 DragControls

近期准备阅读一些 three.js 中为我们提供的实用的高阶封装,一方面可以了解 three.js 能力边界,还可以了解原理学习,巩固基础,还可能了解一些设计。这次了解个最简单的 DragControls 类。

介绍

DragControls 类为我们封装了物体平移相关的逻辑,非常方面

实现

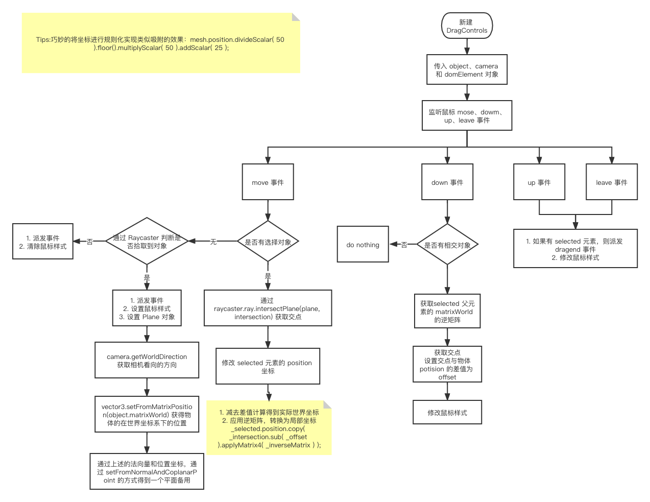
其实逻辑还挺简单的,监听相关事件,计算差值,修改 position 的位置,需要重点了解的就是世界坐标和局部坐标的转换处理。具体直接看流程图吧。

three.js DragControls 实现原理.png



留言